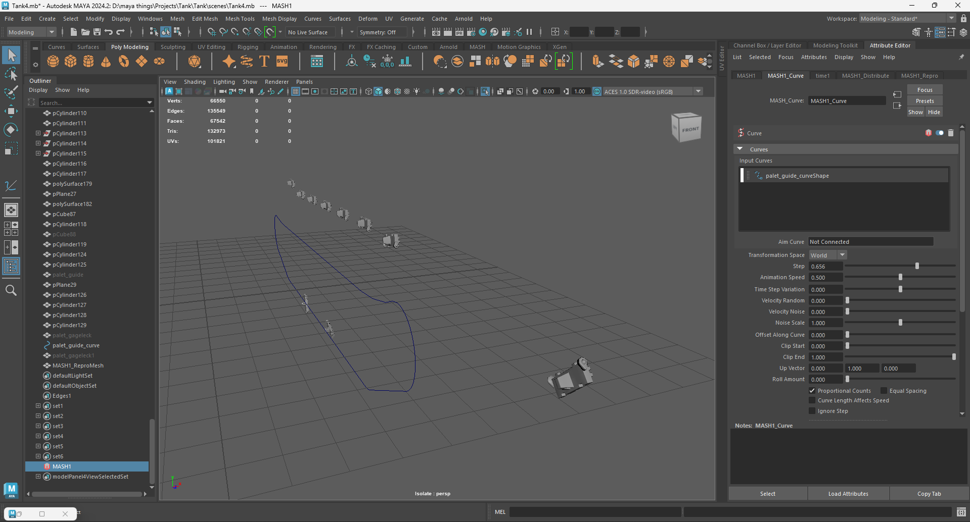
Curve node in mash is not working properly. I want that object to follow the path of the curve but it's not working, its outside of it and not the same size. The curve is attached and it's a whole, i tried detaching it but it didn't work neither (i used curve point and Curve->Detach method)